基于安全格局理论的国土空间规划冲突协调途径
编者按
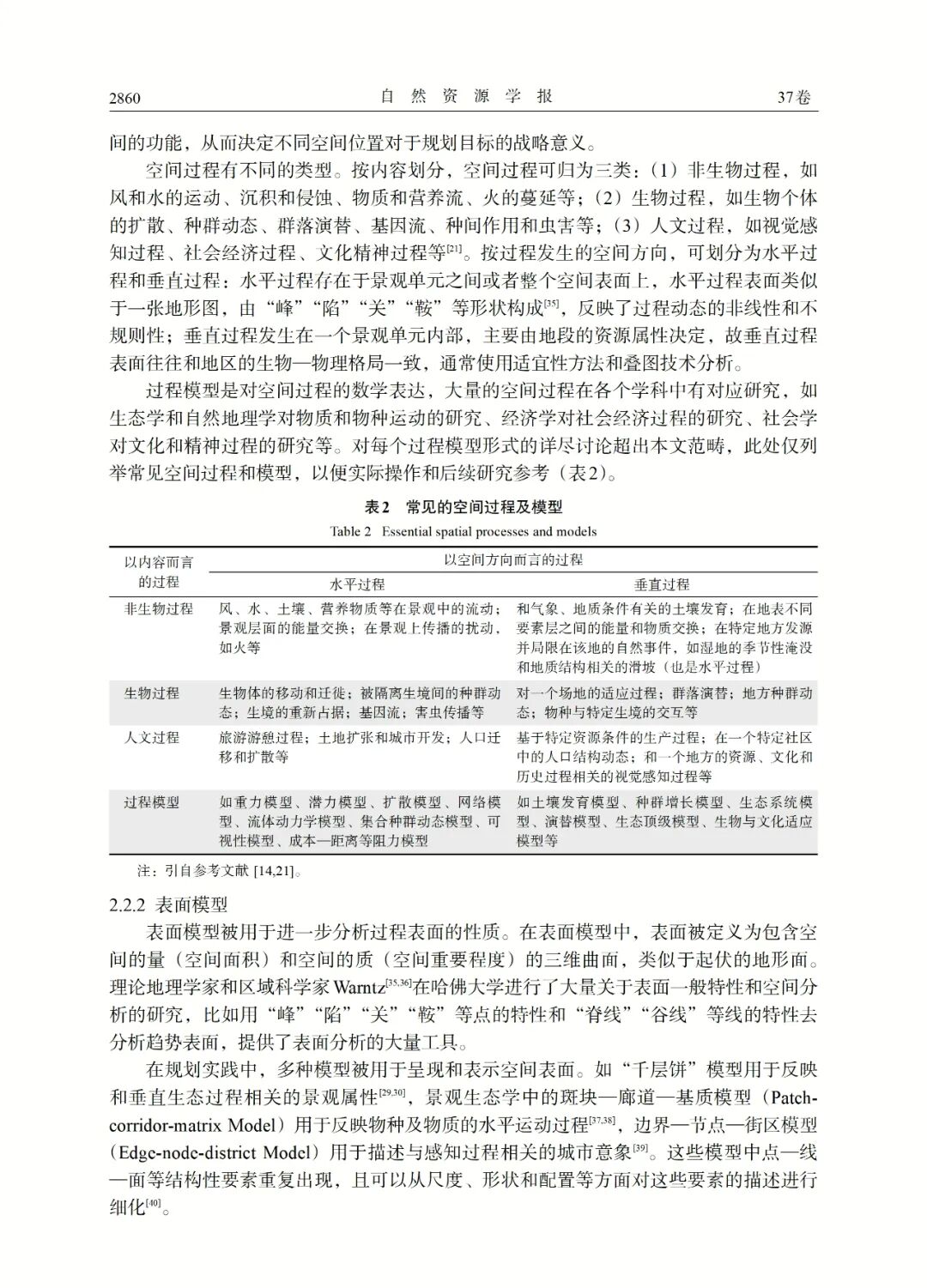
国土空间规划是生态文明建设新时期国家发展的空间指南,是各类开发保护建设活动的根本依据,其核心是将主体功能区规划、土地利用规划、城乡规划等空间性规划融合为统一的国土空间规划,实现“多规合一”。然而,各个部门规划之间在规划目标和技术方法等方面往往存在着分歧与差异,这些分歧与差异在空间上表现为各种类型的冲突,严重影响规划协调工作的推进;而现有研究侧重于解决事务性层面的数据、技术与评价标准统一等问题,缺乏在理论层面对“多规”如何“合一”这一问题的系统阐述。
有鉴于此,北京大学彭晓博士于《自然资源学报》2022年第11期发表了《基于安全格局理论的国土空间规划冲突协调途径》一文。安全格局理论由北京大学建筑与景观设计学院的俞孔坚教授在其1995年的哈佛大学博士论文中提出,该理论将博弈论的防御战略、城市科学中的门槛值、生态科学中的承载力和最低安全标准等数值概念体现在空间格局当中,近30年来在从国土到城市尺度的生态安全格局划定和生态基础设施建设等领域得到大量实践与应用。该文借鉴了安全格局理论的思路,构建起国土空间规划冲突的协调途径。
具体而言:(1)在认识论层面,将国土空间规划视为有约束的、可辩护的理性过程,实现“多规合一”需要从最大—最优化规划途径转向最小—最大约束途径,在明确各方收益水平的前提下展开空间博弈,寻求各方均可接收的结果;(2)在方法论层面,将这一协调途径分为安全格局识别和空间博弈两个阶段,前者需要通过过程模型将规划目标转译为过程表面,再经由表面模型和门槛值识别出安全格局,后者则需要通过博弈论整合各项安全格局以均衡各个规划目标。该文的途径为国土空间规划建立起清晰的理论框架与操作流程;另外,在具体实践中还需考虑协调机制的确立以保证空间博弈的深入、有效开展,以及通过建立生态安全格局等优先保护处于谈判劣势地位的生态和自然资产,以保证国土空间的可持续发展。希望该文的探索能对当下国土空间规划的理论发展和实践深化有所启示。
作者简介
彭 晓
北京大学人文地理学博士研究生,主要从事国土空间规划方法论、海绵城市与生态修复、城市治理优化等方面的研究。发表学术论文十余篇,参与多项课题研究和实践项目,曾获“第二届全国高校数据驱动创新研究大赛”特等奖、北京市三好学生等荣誉奖励。
全文阅读
原文请到中国知网下载阅读
版权声明:本文版权归原作者所有,请勿以景观中国编辑版本转载。如有侵犯您的权益请及时联系,我们将第一时间删除。
投稿邮箱:info@landscape.cn
项目咨询:18510568018(微信同号)




