墓的湮灭:殡葬空间的逆生长一百年 | 徐艺文、王倩、邓长霖、丁杰、蔡樑
-
项目名称:墓的湮灭——殡葬空间的逆生长一百年
-
项目地点:淮安市
优秀作品信息
作品题目:墓的湮灭——殡葬空间的逆生长一百年
参赛作者:徐艺文 王倩 邓长霖 丁杰 蔡樑
指导教师:华予
毕业院校: 淮阴工学院
摘 要
本方案针对我国墓园这一特殊城市空间展开探讨,主要分析了当下殡葬空间存在的功能问题、形象问题、生态问题、情感问题,创造性地提出了短期着眼于墓园人工构筑物的优化,长期着眼于人工构筑物的消亡这一设计策略。伴随着生态空间的不断扩展,以达到墓园之中墓的“湮灭”,土地问题和生态问题最终得以解决这一总体目标。在针对人工构筑物优化的近期愿景构想中,将借鉴欧洲的壁炉燃烧系统融入墓碑墓穴单元中,创造出一种集殡葬功能和控烟减排于一体的“悼念环”空间,为殡葬空间优化项目提供了些许思路。
选题背景
殡葬空间是城市中相对特殊的一类用地,各类墓园(cemetery)是该类空间的主要形式,主要承担了两大功能,包括逝者下葬之前的相关悼念仪式及活动以及下葬过程和后续的一系列祭祀与追忆活动。我国人口基数大,近十年来老年人口所占比重不断上升,可以预见对于殡葬空间的需求将不断增长。但同时我国城市化进程又在不断加快,城市用地不断扩张。且粮食安全和生态安全更是关乎国计民生的大事。在此种局面下,殡葬用地、农业用地、绿化用地以及城市基建用地之间势必形成空间竞占态势。土地是有限的,逝者逐年增加。因此针对殡葬行为的策划与殡葬空间的设计势在必行。
▲中国2000年以来人口变化
前期分析
综合对淮安市福寿花园公墓现状的调研和分析,结合对国内外墓园实例和研究的阅读和梳理,我们拟提出对当代墓园规划与设计的一些思考。我国当下的城市墓园建设存在着相当多的问题,有共性的,也有个性问题,之于福寿花园同样如此。目前来看福寿花园环境良好,墓碑排列井然有序,墓穴基座一尘不染,祭扫空间气氛庄严,是一处十分理想的逝者安居之地。
▲福寿花园公墓现状分析
但这样的宁静背后却隐藏着不小的危机和困局。据统计,我国每年死亡人口高于900万,火化率与土葬率相等,皆为50%,城镇居民一般都实行火化后骨灰存放公墓,而广大乡村地区还有为数众多的土葬现象。
▲中国1990-2015年区域人口密度
目前我国仅有耕地953×10^7公顷,人均不足8公顷,仅为世界人均水平的1/4,我国以世界上7%的耕地养活着占世界22%的人口。公墓骨灰穴葬虽然较为节约土地,但其土地消耗是不可再生的,社会对于殡葬用地的需求与日俱增,墓园虽大,总有被填满的一天,在此种形势下,大部分地区的墓园将在10年以内达到用地饱和。届时各处墓园将拥挤不堪,难以立足。这样严峻的问题是必须通过设计师的策略来解决的。2016年民政部提出了“创新骨灰安葬方式,积极推动绿色墓葬”的号召,因此,如何合理策划与改变殡葬形式,规划设计墓园环境,使其既能满足殡葬需求,又能符合可持续发展的原则与低碳环保的理念,是接下来需要仔细研讨的核心。
▲选址场地内密集的墓位
策略构思与整体规划
人工墓穴的湮灭和逆生长四步走战略。
▲墓的湮灭与逆生长战略思维导图(各步骤细节见下)
▲墓的湮灭与逆生长战略思维导图(第一步)
“湮灭”一词这里理解为事物的彻底消失、消亡。基于当下国人对传统骨灰盒墓穴葬认同率高,对新式生态葬认同率低的实际国情,方案拟将基地墓园改造以三十年为一期,分为四步走战略。其中的每一步都顺应同时代社会与环境发展趋势,总体策略是将墓园中的人工构筑物面积不断缩小,自然植被空间不断增大,最终达到人工墓地的消失,即“逆生长”。几十年后,整片空间逐渐过渡为纯生态葬,摒弃水泥石块的墓碑,完全采用可降解骨灰盒进行埋葬,墓园中央设立纪念堂,利用元宇宙虚拟技术对逝者进行悼念,纪念堂外其余空间皆为树林或草坪,使得整个墓园融为城市绿地系统中的一个组成部分,人工墓穴从有到无,消失得彻底,可谓“湮灭”。
▲悼念环A方案装置轴侧图
▲悼念环B方案装置轴侧图
▲圈式布局轴侧示意图
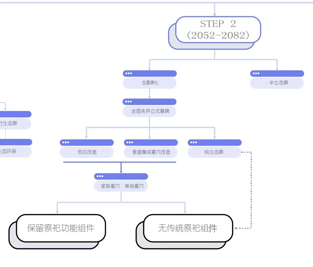
方案除了对一期(近30年)内容进行详细设计之外,对墓园的远期愿景也做了规划。将远期又分为三个阶段,每个阶段拟持续30年。在二期规划设计中,我们制定了“去墓碑化”策略,即是针对一期阶段遗留下来的包括一部分传统墓碑和悼环箱体式墓碑,尽量舍弃其外在物质形态,将立式墓碑或墓碑替代品摒弃,一部分空间彻底改造为不需墓碑的生态葬,将原先的传统墓碑改为平嵌入地面上的信息牌,上面记录逝者的相关信息,植入定位装置,该信息牌体积小、无高度,不会干扰空间环境的整体视觉景观效果。
▲墓的湮灭与逆生长战略思维导图(第二步)
第三期,即60年后,届时推测城市用地更为紧张,但生态葬的形式应该会被国人普遍接受。在此阶段,人工构筑的墓穴进一步缩减数量和面积,墓园内绝大部分空间全部进行绿化植被覆盖,所有下葬的骨灰盒均可以采用可降解式材料,在被埋入地下后在数年内降解,成为大地的一部分。第四期,将近百年后的未来。墓园中心区域留有一片场地,建有逝者纪念堂,承载届时的相关祭祀追忆活动,其余室外空间全部进行生态植被覆盖,整体绿化率达到90%以上,场地边缘多处区域和周边绿化带接壤相连,墓园整体已经完全成为城市绿廊的组成部分,融入了城市绿地系统之中,该处场地的生态效益完全得到了体现。百年后,除了生态葬,还有诸多新式殡葬形式得到推广,目前可以预料到的包括虚拟葬与太空葬等形式。将逝者信息上传至元宇宙系统,亲友通过元宇宙终端系统可以对逝者进行追忆哀悼。
▲墓的湮灭与逆生长战略思维导图(第三、四步)
▲场地鸟瞰图
场景展示
本案设计主要有几点创新。首先是将物理学中的“湮灭”概念赋予到景观环境空间设计中,试图营造一种人工构筑物彻底消亡的过程和结果愿景。在考虑为这一概念赋予名称时,我们搜索了汉语中所有的表示消失、灭亡的词语,最终决定选用“湮灭”这一词语进行概念命名,突出了设计师对于墓园空间中的一切人工构筑物从有到无的过程把控,是完全的、不留任何痕迹的抹去。
▲场景展示图
作者
徐艺文:淮阴工学院
邓长霖:淮阴工学院
丁杰:淮阴工学院
蔡樑:淮阴工学院
编辑 制作 | 王卿 郑海臣
版权声明:本文版权归原作者所有,请勿以景观中国编辑版本转载。如有侵犯您的权益请及时联系,我们将第一时间删除。
投稿邮箱:info@landscape.cn
项目咨询:18510568018(微信同号)
发表评论
热门评论



